推荐产品
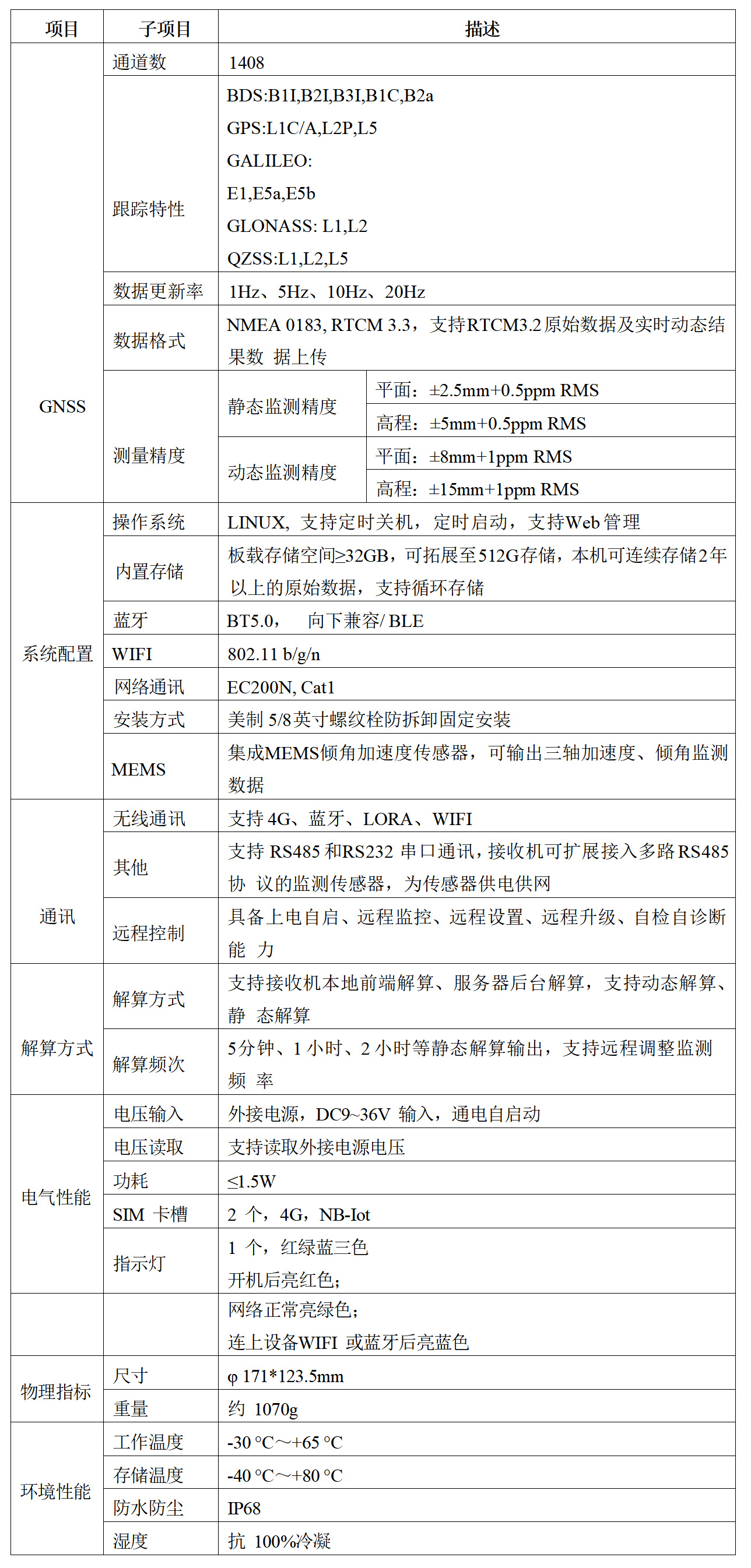
蓝格时代推出的仪合园®监测专用北斗一体机 LG-S30,是一款高精度、低成本、低功耗的 GNSS监测一体机,具有更小巧的外形及更便捷的安 装方式。同时内置了倾角加速度计,4G/LoRa/WIFI/NB-LOT/蓝牙通讯模块。
设备可实现水库大坝的水平和竖直位移监测,可接入雨量计、水位计、渗流渗压计等传感器数据 , 实现RTU集采和传输 , LG-S30可通过内置LoRa模块解决基准站和监测站之间在无公网环境下的原始数据传输问题,实现本机前端动静态解算,解算结果可直接通过 LoRa\RS485总线传输至RTU。
产品特性
●多测项采集:可采集并回传高精度地表位移、加速度和倾角观测值;
●自适应监测:变频监测,根据变形体的发育情况自动调整监测频率;
●分布式解算:支持本机分布式前端解算,可有效为服务器减负,提升服务器调用基准站观测数据实现本机前端解算获得变形结果。
●通讯要求:设备应具备 4G、串口、WIFI、LORA 等多种通讯能力,以满足野接入设备数量;
●解算方式:GNSS 监测站直接通过 LoRa/WIFI 无线组网或RS485 有线组网外简单;
●便捷式操作:通过云端实现设备监控、设置和升级,大幅降低现场安装人复杂环境的网络接入和组网需求。
●低功耗运行:整机正常不间断运行平均功耗≤1.5W,休眠模式功耗直达微瓦;
●超高集成度:主机、天线、通讯、板卡、MEMS 一体小型化集成设计,安装更员的专业要求;
●环境适应性:平均无故障时间超过 50000 小时,在较为恶劣环境下也能确保数据的稳定性;
●数据连续性:网络断线恢复后,断线期间数据恢复解算,解算结果自动续传数据中心;
●长存储周期:内置存储可储存>2 年、采样频率为 15 秒的原始数据。

LEAVE A MESSAGE