推荐产品
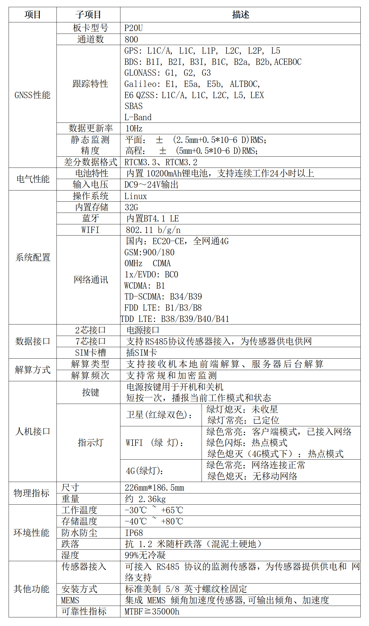
蓝格时代®推出的仪合园®LG-S20是一款高稳定性、高可靠性、简单易用、性价比高的专用GNSS变形监测接收机,应用于地灾及水库大坝等位移变形监测。其一体式的结构设计和针对监测定制化的功能可满足地表位移监测应用。
是蓝格时代结合水利行业合作伙伴在水库大坝安全领域的工程经验和自身在GNSS行业的技术积淀,针对表面位移监测成本高、周期长、无法普及推广等问题,研发出的可供水库大坝安全监测规模化部署的北斗监测终端仪器。
设备可实现水库大坝的水平和竖直位移监测解算,具备较强的边缘计算能力,支持本机前端静态解算,支持内置多参数计算分析预警判据模型,在极端天气/无公网情况下实现前端多参数智能计算、分析和预警预报。

LEAVE A MESSAGE