推荐产品
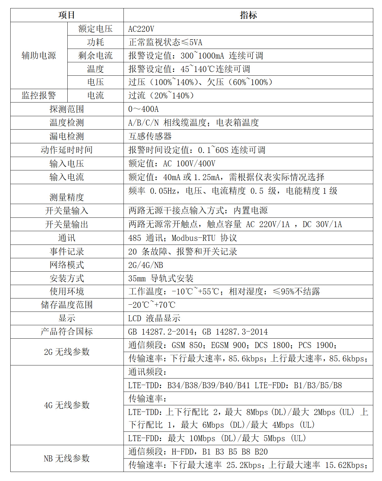
智慧用电在线监控装置是针对 0.4kV 以下的 TT、TN 系统设计的智能电力装置,具有单、三相交流电测量、四象限电能计量、谐波分析、开关量输入、继电器输出功能,以及 RS485 通讯或 GPRS 无线通讯功能,通过对配电回路的剩余电流、导线温度等火灾危险参数实施监控和管理。
产品采用先进的微控制器技术,集成度高,体积小巧,安装方便,集智能化,数字化,网络化于一身,
是建筑监控装置预防监控、系统绝缘老化预估等的理想选择。同时将原有 RS485 通讯升级为 GPRS 无线通讯方式,解决了现场布线难的问题。作为一种先进的智能化、数字化的采集元件,该智能装置已广泛应用 于各种控制系统、SCADA 系统和能源管理系统。

LEAVE A MESSAGE